Instance Verification Kit (IVK)
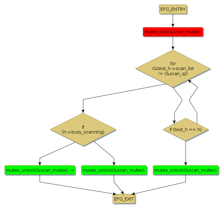
mutex lock @ [103990+24+/linux-3.19-rc1/drivers/block/cciss.c]
Instance Signature: scan_mutex
|
The Matching Pair Graph:
|
|
Function Name
|
Control Flow Graph (CFG)
|
Events Flow Graph (EFG)
|
Source Correspondence
|
|
remove_from_scan_list
|
|
|
[103908+21+/linux-3.19-rc1/drivers/block/cciss.c]
|